欢迎访问:湖南省企业(企业家)和工业经济联合会
网站首页
信息公开
工作要闻
通知公告
市州企联动态
重要转载
企业资讯
在线视频
文件通知
党建工作
会员中心
入会指南
会员风采
品牌服务
百强企业
管理创新
优秀企业家
社会责任
活动动态
专题专栏
企业家之窗
企业文化成果
专家库
关于我们
法律服务
联系我们
会长
组织架构
省企工联章程
省企工联概况
工作要闻
通知公告
市州企联动态
重要转载
企业资讯
在线视频
文件通知
您当前的位置:
网站首页
>
信息公开
>
重要转载
返回上一页
信息公开
工作要闻
通知公告
市州企联动态
重要转载
企业资讯
在线视频
文件通知
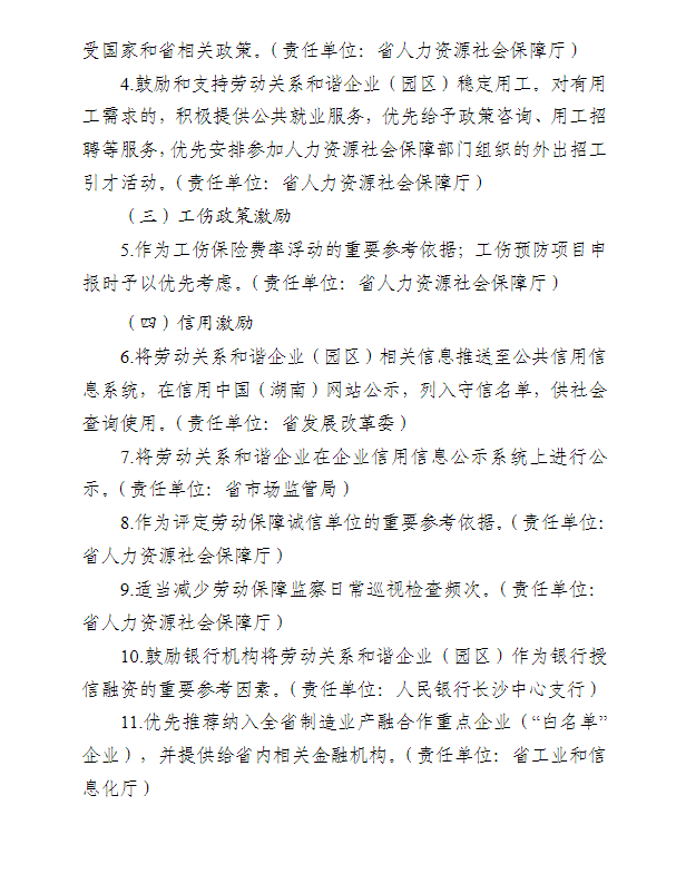
关于对劳动关系和谐企业(园区)联合实施正向激励的意见
内容来源:湖南省企业和工业经济联合会网站
766890199388229
发布时间:2022-06-10
上一篇:
湖南省人民政府办公厅关于印发《湖南省促进服务业领域部分困难行业恢复发展的若干政策》的通知
下一篇:
湖南省人民政府办公厅关于印发《湖南省促进残疾人就业三年行动实施方案(2022—2024年)》的通知
扫码申请入会
返回顶部