欢迎访问:湖南省企业(企业家)和工业经济联合会
网站首页
信息公开
工作要闻
通知公告
市州企联动态
重要转载
企业资讯
在线视频
文件通知
党建工作
会员中心
入会指南
会员风采
品牌服务
百强企业
管理创新
优秀企业家
社会责任
活动动态
专题专栏
企业家之窗
企业文化成果
专家库
关于我们
法律服务
联系我们
会长
组织架构
省企工联章程
省企工联概况
2024年度
2023年度
2022年度
2021年度
2020年度
2019年度
2018年度
2017年度
2016年度
2015年度
2014年度
2013年度
2012年度
2011年度
2010年度
2009年度
2008年度
2007年度
2006年度
您当前的位置:
网站首页
>
社会责任
>
历年报告
>
2023年度
返回上一页
历年报告
2024年度
2023年度
2022年度
2021年度
2020年度
2019年度
2018年度
2017年度
2016年度
2015年度
2014年度
2013年度
2012年度
2011年度
2010年度
2009年度
2008年度
2007年度
2006年度
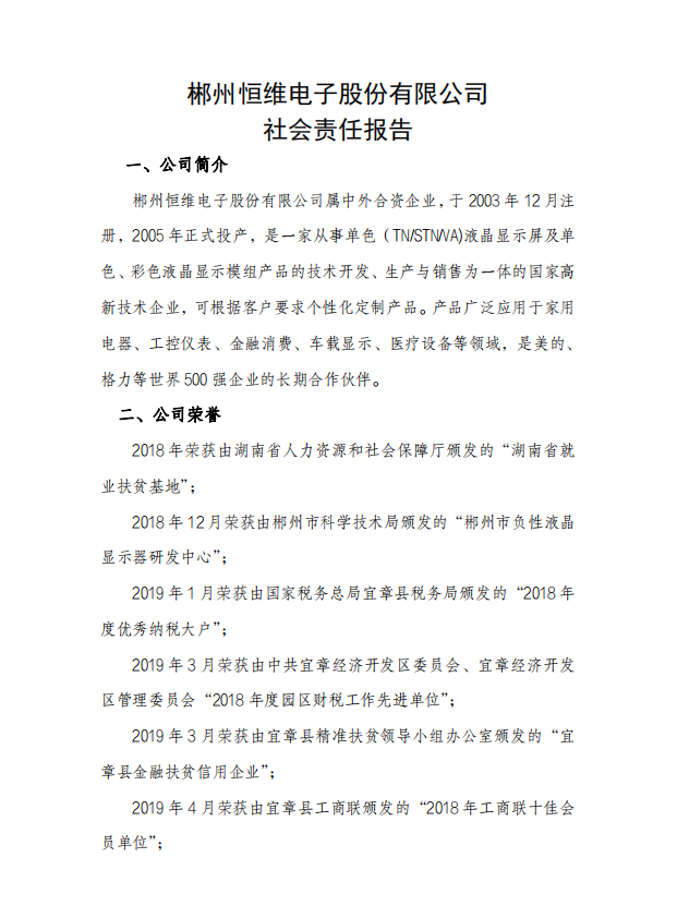
郴州恒维电子股份有限公司2023年度社会责任
内容来源:
788120578113653
发布时间:2024-06-12
点击查看pdf:郴州恒维电子股份有限公司2023年度社会责任
上一篇:
湖南骏泰新材料科技有限责任公司2023年度社会责任报告
下一篇:
衡阳华菱钢管有限公司2023年度社会责任报告
扫码申请入会
返回顶部